CISAW-ICS信息安全保障人员认证工控信息安全
课程介绍
为深入贯彻落实《网络安全法》《关键信息基础设施安全保护条例》等法律法规,全面提升我国工业控制系统网络安全防护水平,基于近年来行业监管要求和标准的更新,中国网络安全审查认证和市场监管大数据中心(CCRC)重新推出CISAW-ICS工业控制系统网络安全方向专项人员认证。
CISAW-ICS工业控制系统网络安全认证聚焦工业控制系统安全防护、威胁检测、应急响应等核心能力,致力于培养兼具专业知识和实战技能的复合型人才,为国家关键信息基础设施安全稳定运行提供坚实保障。
培训对象
工业企业安全团队:
咨询服务与厂商人员
转型从业者
培训收益
CISAW工业控制系统网络安全认证是针对工控安全领域专业技术人员和管理人员设计的中高级能力认证体系。本认证课程具有以下核心特点:
一、知识体系全面
涵盖工业控制系统架构、安全风险评估、防护体系构建、安全运营管理、应急处置以及前沿安全技术等核心内容,深度融合国内外最新标准规范与实践经验。
二、培养方式多元
通过系统化的理论培训、典型案例研讨、场景模拟演练等教学方式,全面提升学员在工控网络安全领域的专业素养和实践能力。
三、能力评估维度综合
认证采用综合评价机制,重点考察申请人在以下方面的能力水平:
- 工控安全理论知识的掌握程度
- 安全技术方法的实践应用能力
- 解决实际工程问题的综合素养
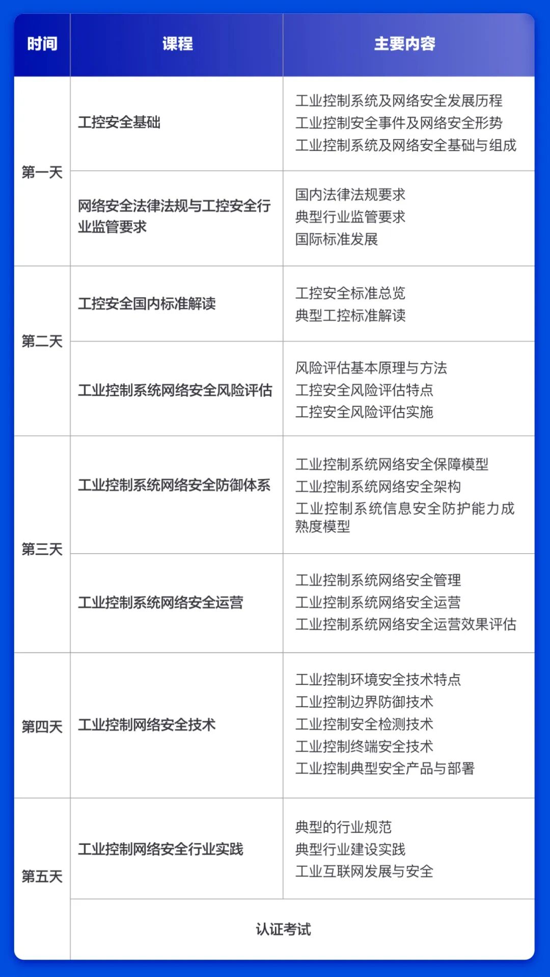
培训大纲
培训考试安排
- 培训安排:线上直播培训,周期为4.5天
- 考试时间:120 分钟,线上考试
- 考试题型:单选题、多选题、简答题、综合题
- 考试总分:满分 120 分,84 分(含)为合格分,考试合格可获得 cisaw工业控制系统网络安全方向证书
培训费用
- 培训费:7820元/人
- 考试认证费:1080元/人
- 总费用:8900元/人
